北京教科院通州第一实验小学高晗钰老师

2019-12-8 17:47| 发布者: admin| 查看: 2379| 评论: 0

2019年


学思行


1

   新的学期已经开始了,我们的“学思行”自主研修项目也迎来了许多新老师的加入,在持续的学习、思考和反思中,不断推进教师们专业和职业发展。

自主教师

基本介绍

     高晗钰,是北京教育科学研究院通州区第一实验小学的一名数学老师。 

自主解读

     自主教育即是能够让学生充分发挥主体能动性,最大化的发展自己并且自主思维着重在于成长型思维的培养,打破固定型思维模式。同时高老师还提出人人都是学习者:学习是人的本能,生活中每时每刻都有可能要做的事情,作为教师更是如此。学习能够使人有思考与辨析的能力。

教育信仰

      世上最遗憾的事莫过于走着走着却忘了自己为什么出发。


自主课堂


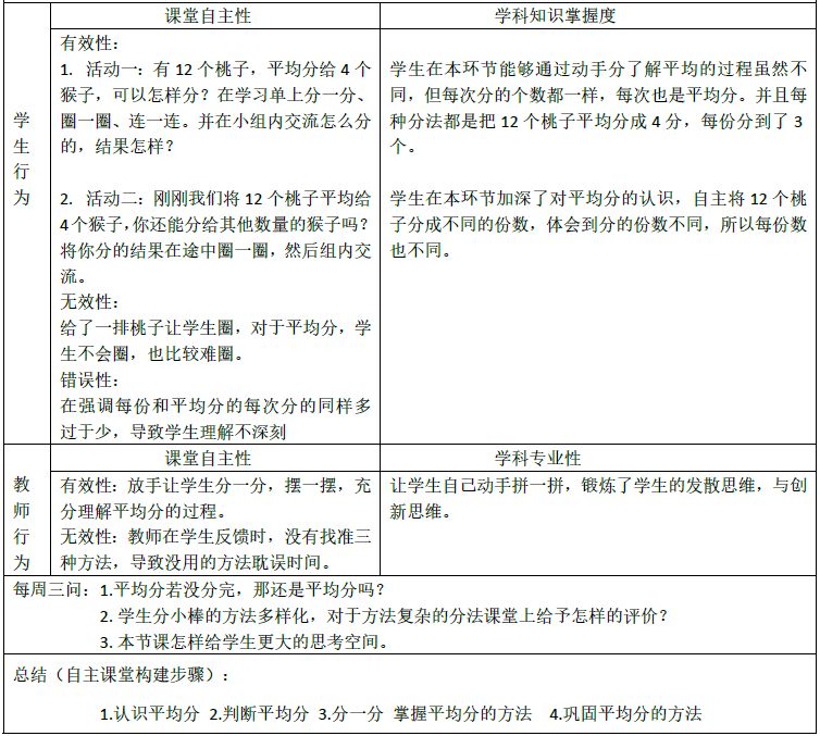
高老师的自主课堂

     学而不思则罔,思而不学则殆,学思能行则实,学思不行则虚。只有教师转变观念,激发自己学习的自主性,才能推进自己教学行为的改变,促进自己自主发展。


返回列表

自主教育文化传承与发展专业委员会

Powered by Discuz! X3.5© 2001-2013 Discuz Team.( 京ICP备15011796号-1 )

主办单位:某某市教育局 地 址:某某市某某区某某大街某某房间 邮编:210032

电话:025-88888888 传真:025-99999999 邮编:506398310@qq.com 网址: http://www.**.edu.cn/

返回顶部