花家地实验小学李妍老师

2019-12-8 18:25| 发布者: admin| 查看: 2268| 评论: 0


教师介绍

李妍



    李妍,是花家地实验小学的一名数学老师,已有八年教龄。在自主教育研修中,李老师认为自主教育是培养受教育者的主体意识和学习能力,促进其主动发展的终生教育。在课堂教学中,李老师力求每节课在情境中进入主题,在操作中体会,并建立模型,最后内化成学生自身的知识储备。对于教育,要慢下来,静待花开。


小学数学教学生活化

读后感


    鲁迅先生说:“没有兴趣的的学习,无异于一种苦役;没有兴趣的地方,就没有智慧和灵感。”教材中生活化情境就比较多。如:一年级下册“生活中的数”单元采用的情景图就是学生所熟知的“数铅笔”;第六单元“购物”呈现给学生的是文具商店货架;三年级“对称、平移和旋转”单元则出示了许多美丽的剪纸……,教学情景图的作用体现在数学知识生活化,创设了与学生生活环境、知识背景密切相关的、又是学生感兴趣的学习情境,使学生感觉到在课堂上学习就像在日常生活中遇到了数学问题一样。不知不觉中由内在兴奋转化为外在兴奋,将参与欲望外化为参与教学活动的行为。教学中利用学生的生活经验,设计生动有趣、直观形象的数学情境,使数学知识成为看得见、摸得着、听得到的现实,让抽象的数学贴近生活,让多彩的生活为数学服务。创设各种学生喜闻乐见的生活情境,唤起学生的学习兴趣,诱发学生思维的欲望。例如:在教学“20以内数的加减法”时,可以创设玩扑克牌游戏,每人找出1-10的牌,同桌合作每人任抽一张牌,再把两张牌上的数合起来,然后,说出两道加法算式,两道减法算式。让学生在玩中学,学中玩,把枯燥的数字加减运算融入玩扑克牌的游戏中,学生兴趣盎然,每个人都动手、动口、动脑,个个积极投入其中,这样将每位学生的思维都激活起来。又如在教学“小数加减法”时,原有的教学范例已经不符合学生的认知特点,我们从学校的实际出发,把原来的例题改为:下面是开发区中心小学食堂价目表,你中午打算买哪几样菜,算一算,你要花多少钱?学生自然很感兴趣。这样不仅调动了学生的学习兴趣和欲望,更主要的是学生在宽松的氛围中自主轻松的学会了小数的加减法。


      在教学中,我们教师要有意识地把日常生活问题数学化,使学生逐步具备在日常生活和社会生活中运用数学的“本领”,使他们认识到“数学是生活的组成部分,生活上处处离不开数学”,要养成事事、时时、处处吸收运用数学知识的习惯,调动他们主动学习数学、创新性运用数学的积极性.例如,在低年级教学中,我就提出这样的问题,你今年几岁啦?多高呀?身体有多重?比一比你和你同桌谁重……这些都是小学生经常遇到的问题,而要准确地说出结果,就需要我们量一量、称一称、算一算,这些都离不开数学。再如,生活中常用的各种知识像按比例分配水电费、计算储蓄利息、日常购物问题均发生在身边,我们买东西、做衣服、外出旅游,都离不开数学。在教学四年级“求平均数问题”内容时,我在课前布置了这样一个预习题:请同学们回家后到超市去进行一项社会调查,调查同一类商品的5种不同价格,看一看哪种牌子的最贵?哪种牌子的最便宜?算一算他们平均价是多少?让学生用学过的知识来解决日常生活中的问题,不仅激发了学习兴趣,而且能提高学生用所学知识解决实际问题的能力,让数学走向生活。


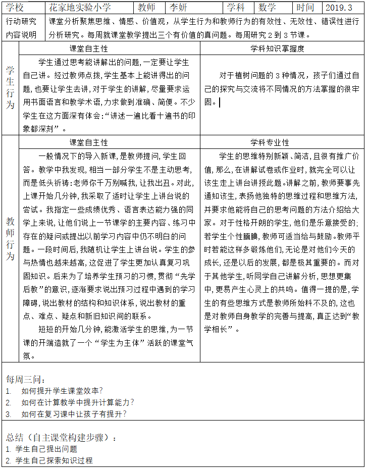
行动管理表展示





返回列表

自主教育文化传承与发展专业委员会

Powered by Discuz! X3.5© 2001-2013 Discuz Team.( 京ICP备15011796号-1 )

主办单位:某某市教育局 地 址:某某市某某区某某大街某某房间 邮编:210032

电话:025-88888888 传真:025-99999999 邮编:506398310@qq.com 网址: http://www.**.edu.cn/

返回顶部